400-963-0755 CN EN

QB/T 2955-2017《休闲鞋》正式发布 Time:2018-01-26 14:04:02    浏览数量:8040次   

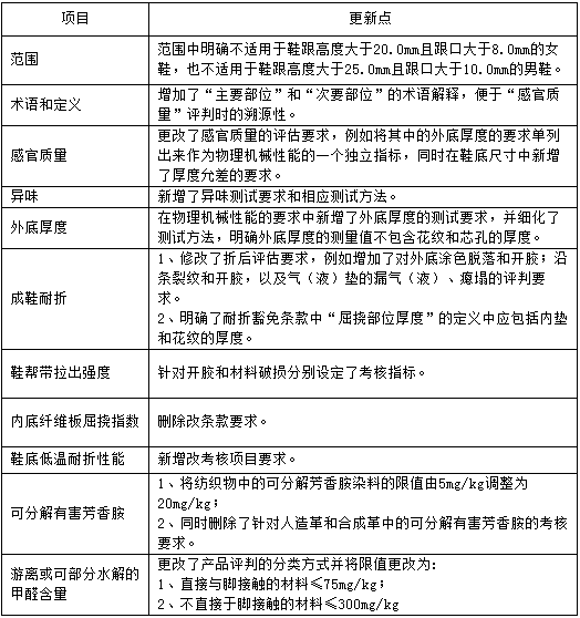
近期QB/T 2955-2017《休闲鞋》已正式发布,并将于2018年4月1日开始正式实施,代替原QB/T 2955-2008《休闲鞋》标准。



    标准的适用范围划分更加清晰,明确了该标准不适用于鞋跟高度大于20.0mm且跟口大于8.0mm的女士高跟鞋,也不适用于鞋跟高度大于25.0mm且跟口大于10.0mm的男鞋,避免和QB/T 1002-2015《皮鞋》在适用范围上的冲突,对于需要加装勾心的鞋并不适用于采用《休闲鞋》的产品标准。


    新标准删减了优等品的要求,简化了标准条款,只保留统一的合格品的要求,在保证对产品质量市场准入最低要求的同时,将对产品质量把控的控制权交给企业。新增了异味、鞋底低温耐折性能的考核要求,满足消费者对休闲鞋产品质量日益提高的要求。更改了偶氮和甲醛的标准条款和评判要求,增加了和其他鞋类产品标准的协调性。




    通威解决方案:

    华通威实验室拥有全套鞋类测试设备系统,拥有此标准检测能力,可为各企业提供相关产品检测认证,欢迎您选择华通威。

华通威,为您提供一站式服务!

转载注明:http://www.shtetan.com/

电话沟通 立即下单